为做好学院与“四校”招生考试工作,结合疫情防控要求,2021年招生考试实行全程网上办理,具体事项通知如下:
一、网上报名
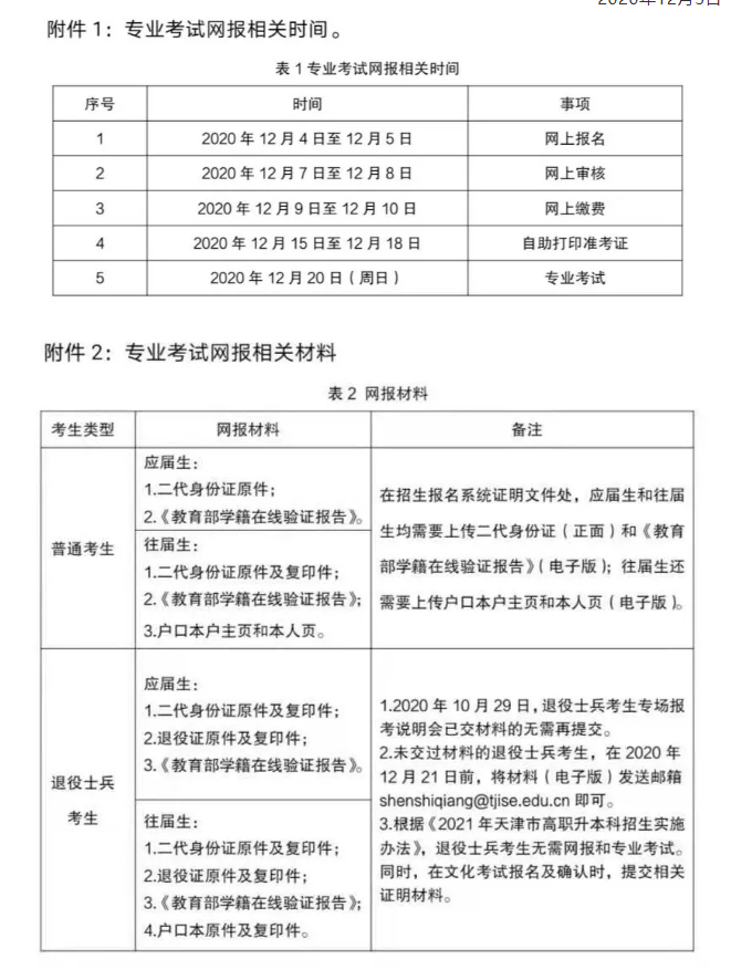
1.时间:2020年12月4日9:00至5日16:00。
2.网址:http://zk.tjise.edu.cn。
3.注意事项:
( 1 )网报事项:考生无需注册,用考生号(账号)和身份证号后6位(密码)直接登录。
( 2 )网报材料:详见网报流程。
( 3 )网报高峰时间段:9:00-11:00,15:00-17:00,21:00-23:00,请考生合理安排网报时间。
二、网上审核
1.时间:2020年12月7日 9:00-8日16:00。
2.注意事项:审核期间,请考生保持电话畅通,如有问题,以便及时联系。
三、网上缴费
1.时间:2020年12月9日 9:00-10日16:00。
2.考试考务费:80元/生。
3.注意事项:建议考生使用工商银行银联卡进行缴费。
四、自助打印准考证
1.时间:2020年12月15日 9:00至18日 16:00。
2.注意事项:请考生查看准考证考场地点。
五、防疫及参加考试相关要求
1.防疫要求:请自觉配合做好疫情防控工作,具体要求见《2021年招生考试疫情防控要求》。
2.参加考试要求:考试当天携带二代身份证、准考证、《2021年招生专业考试考生健康卡及考试安全承诺书》,天津健康绿码,即“两证一卡一码”齐全可参加考试。
3.注意事项:考试当天,入校及进入考场主动出示相关证件。
六、联系方式
1.咨询电话:022-58685050。
2.乘车路线:地铁3号线大学城站即到。
3.学院地址:天津市西青区宾水西道399号。
附件: 1.专业考试网报相关时间。 2.专业考试网报相关材料。

- 还没有人评论,欢迎说说您的想法!