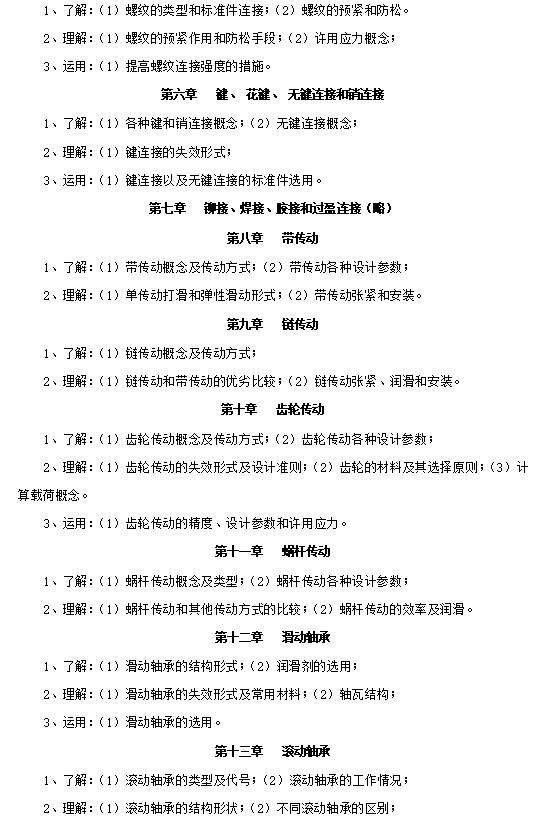
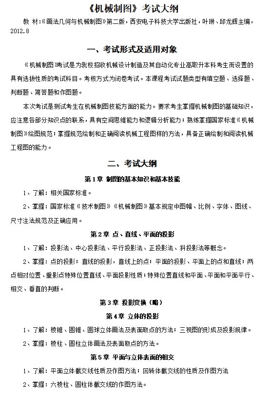
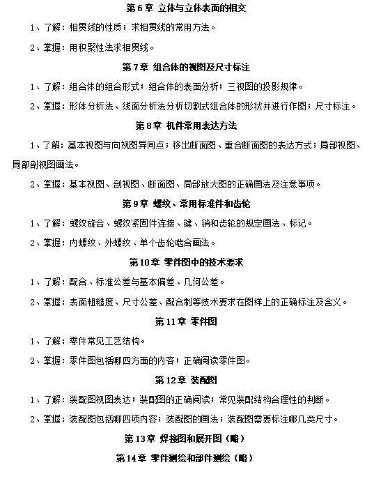
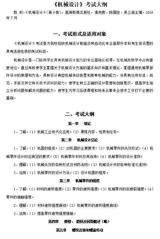
2021年高职升本科物流管理专业、财务管理专业、机械设计制造及其自动化专业考试大纲已发布 物流管理专业需考《管理学》、《物流管理》; 财务管理专业需考《管理学》、《会计学原理》; 机械设计制造及其自动化专业需考《机械设计》、《机械制图》。