• 恭学课程
    • 升本在线题库
    • 免费试听课
    • 天津升本课
    • 升本专业课
    • 浙江升本课
    • 新疆升本课
    • 山西升本课
    • 内蒙升本课
    • 山东升本课
    • 云南升本课
    • 四级通关班
    • 公益升本课
    • 历年真题
    • 万人模考
  • 首页
  • 学习资料
  • 升本政策
    • 浙江专升本网
    • 天津专升本网
    • 云南专升本网
  • 举报方式
    • 举报电话:15602140888
    • 举报邮箱:1756055738@qq.com
  • 恭学课程
    • 升本在线题库
    • 免费试听课
    • 天津升本课
    • 升本专业课
    • 浙江升本课
    • 新疆升本课
    • 山西升本课
    • 内蒙升本课
    • 山东升本课
    • 云南升本课
    • 四级通关班
    • 公益升本课
    • 历年真题
    • 万人模考
  • 首页
  • 学习资料
  • 升本政策
    • 浙江专升本网
    • 天津专升本网
    • 云南专升本网
  • 举报方式
    • 举报电话:15602140888
    • 举报邮箱:1756055738@qq.com
    • 登录
    • 注册
  • 登录
  • 注册
  1. 资讯频道
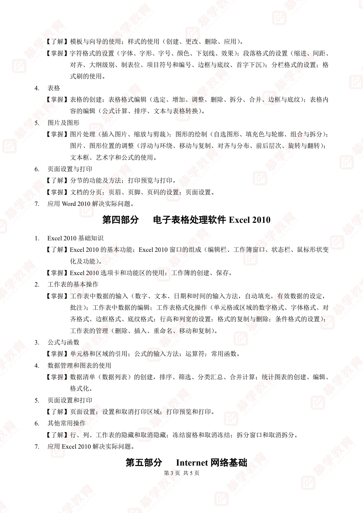
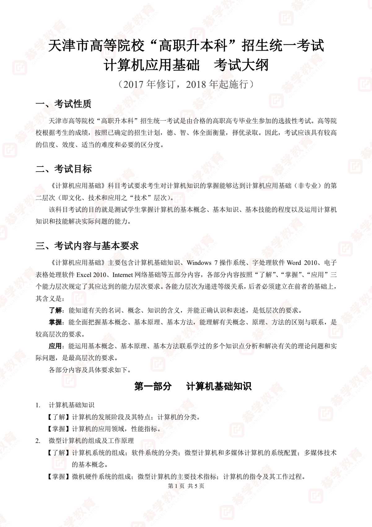
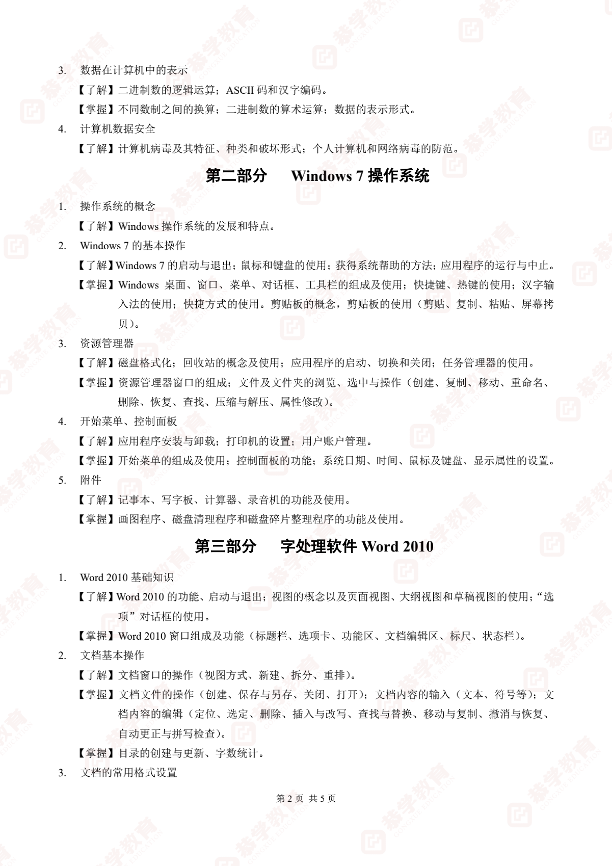
  2. 【恭学教育】升本院校考试大纲
  3. 正文
31
12月

天津专升本|2022年天津市高职升本文化课大纲(计算机)

1046 0 0

标签: 天津市专升本 考试大纲
0
你还没有登录,请先 登录或 注册!
  • 还没有人评论,欢迎说说您的想法!

热门焦点

1
恭学网校|天津专升本历年真题:2018年...
2
恭学网校|天津专升本历年真题:2017年...
3
恭学网校|天津专升本历年真题:2017年...
4
恭学网校|天津专升本历年真题:2013年...
5
恭学网校|天津专升本历年真题:2015年...
6
恭学网校|天津专升本历年真题:2014年...

热门标签

升本星球 万人模考 历年真题 天津升本课【专业课】 天津升本课【文化课】 天津升本课【试听课】 云南大学滇池学院 云南艺术学院文华学院 昆明理工大学津桥学院 昆明医科大学海源学院 云南中医药大学 云南民族大学

热门评论

一个评论都没有!

编辑推荐

1
【天津中德应用技术大学】通信工程专业(高...
2
【天津天狮学院】财务管理专业高职升本入学...
3
【天津天狮学院】护理专业高职升本入学考试...
4
【天津天狮学院】护理专业高职升本入学考试...
5
【天津天狮学院】计算机科学与技术专业高职...
6
【天津天狮学院】计算机科学与技术专业高职...
Powered by EduSoho v26.1.1 ©2014-2026

津公网安备 12011202000308号

课程存档
课程内容版权均归 天津恭学文化培训学校有限公司 所有
津ICP备19008758号-1 违法和不良信息举报电话:022-85194248举报邮箱:gongxuejiaoyu@sina.cn
民办院校办学许可证